首页 > 积分落户相关政策 > 来算分!天津市居住证积分指标及分值表
首页 > 积分落户相关政策 > 来算分!天津市居住证积分指标及分值表

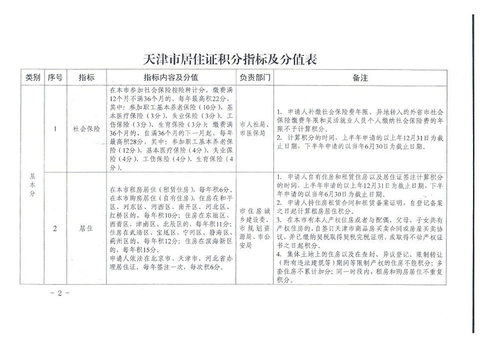
来算分!天津市居住证积分指标及分值表

天津达闻积分落户网 来源:天津市居住证积分专栏 2025-01-16 14:26:31

【摘要】 天津积分落户网带来来算分!天津市居住证积分指标及分值表,可以按照此表格算自己有多少积分,不清楚的地方也有解释,很方便第一次申请积分落户的朋友!

  天津积分落户网带来来算分!天津市居住证积分指标及分值表,可以按照此表格算自己有多少积分,不清楚的地方也有解释,很方便第一次申请积分落户的朋友!

copyright kaixin100

天津积分落户网 Kaixin100网络,Kaixin100

天津积分落户网

Kaixin100内容管理系统

天津积分落户网

内容来自kaixin100

  通过阅读本篇文章“来算分!天津市居住证积分指标及分值表”对天津积分落户政策有了更详细的了解!想了解更多2025天津积分落户信息持续关注本网站!

copyright kaixin100

  原文链接:http://jzzjf.zwfwb.tj.gov.cn/wu-score/systemNotice/detailPage?id=1182 Kaixin100网络,Kaixin100

TAG: 天津积分落户 天津居住证积分落户

提示:系统将安排老师联系您,请保持手机畅通!

上海成考网公众号

扫一扫加入微信公众号

关注天津达闻积分落户网微信公众号,回复“福利”即可申请学费优惠
天津达闻积分落户网交流群

扫一扫加入微信交流群

与考生自由互动、并且能直接与资深老师进行交流、解答
上海成考网公众号

扫一扫加入微信公众号

关注天津达闻积分落户网微信公众号,回复“福利”即可申请学费优惠
天津达闻积分落户网交流群

扫一扫加入微信交流群

与考生自由互动、并且能直接与资深老师进行交流、解答

公安备案号: 津公网安备12010402002296号

津ICP备2023006044号-14

积分落户咨询

成考网微信公众号 微信交流群二维码
返回顶部∧